Matplotlibで座標をプロットする:二次関数のグラフを描いてみよう
- matplotlib.pyplotを読む
- 座標を用意する
- plotする
- showする
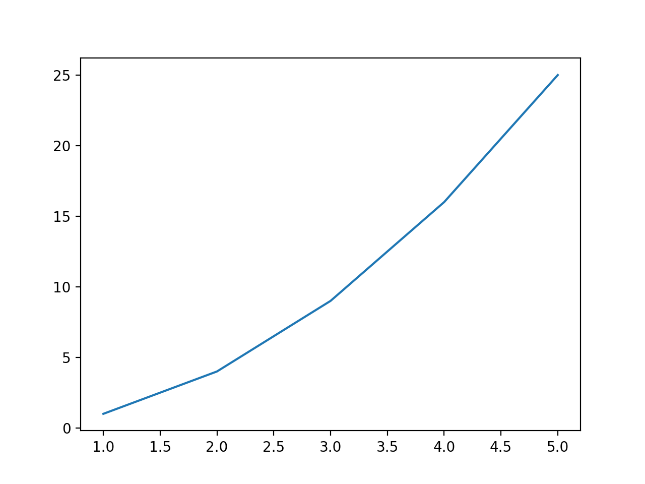
各点のx座標(またはy座標)を順番に並べてリストにします。例えば
(1,1)
(2,4)
(3,9)
(4,16)
(5,25)
の5点をプロットするときは、x=[1,2,3,4,5]とy=[1,4,9,16,25]のリストを作ります。
import matplotlib.pyplot as plt
x = [1, 2, 3, 4, 5]
y = [1, 4, 9, 16, 25]
plt.plot(x, y)
plt.show()
matplotlib_1
二次関数
プロットする点を多くするとグラフがなめらかになります。
import matplotlib.pyplot as plt
x = []
y = []
for i in range(100):
x.append(i)
y.append(i * i)
plt.plot(x, y)
plt.show()
matplotlib_2
Matplotlibで座標をプロットする…各点のx座標(またはy座標)を順番に並べてリストにします。